
LL-5587+7510LDJ
The LL-5587+7510LDJ 67W 2C1A Zero Standby Power Fast Charging Solution solves a long-standing industry challenge—standby power consumption. By achieving an ultra-low standby power of <5mW, it not only complies with IEC62301 and ErP 7 standards but also significantly reduces energy waste, setting a new benchmark for efficiency.
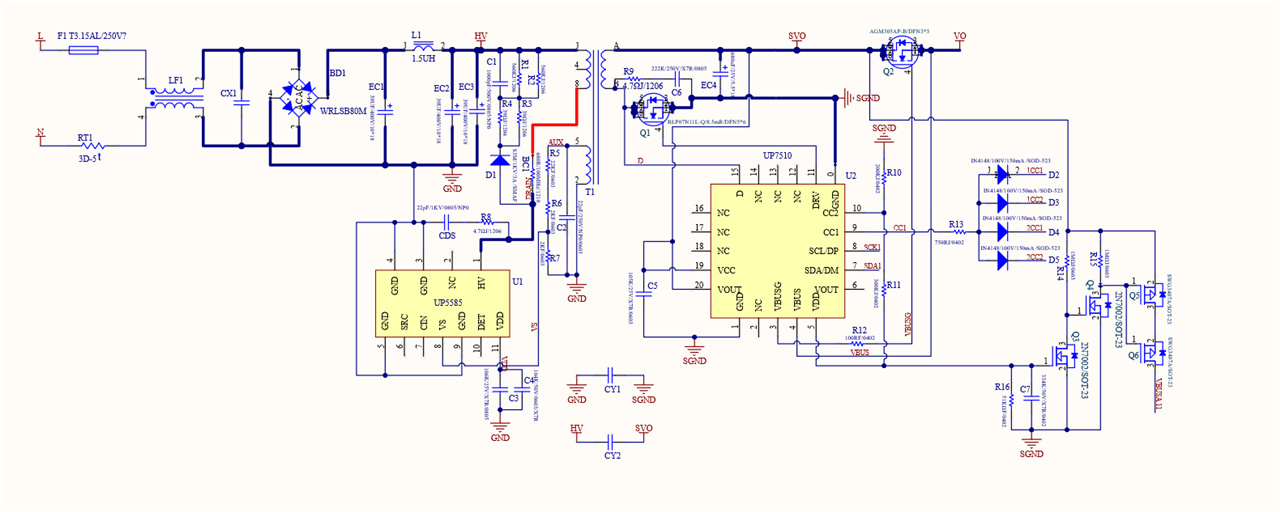
Leveraging next-generation GaN (Gallium Nitride) technology, this solution delivers high efficiency in a compact form factor with improved thermal performance. Its 2C+1A multi-port design intelligently distributes power, supporting fast charging for multiple devices simultaneously, while broad protocol compatibility—including PD3.2 AVS for iPhone 17, PPS, QC, and SCP—ensures it works seamlessly with everything from laptops to smartphones.
What truly sets this solution apart is its integration of a smart display, offering real-time charging status for a modern, user-centric experience. As an exclusive, production-ready solution, we provide the only offering on the market that combines zero standby power, multi-port fast charging, and an integrated display in a mature, customizable package, backed by our full technical support to accelerate your time to market.
| Input Voltage | 90–264Vac |
| Input Frequency | 50/60Hz |
| Standby Power | <5mW |
| USB-C1/C2 Output | 5V/9V/12V/15V/20V (up to 65W each) |
| USB-A Output | 5V/9V/12V (up to 20W) |
| Supported Protocols | PD3.2 AVS, PPS, QC4+, SCP, AFC, Apple 2.4A |
Traditional chargers continue drawing power even when not in use—wasting electricity 24/7. Our zero standby power solution cuts this waste by over 95%, reducing standby consumption from typical 75-150mW to <5mW.
That means your product stops consuming energy the moment devices are unplugged, eliminates phantom energy waste—delivering measurable savings for users and the planet.
For users, this means lower electricity bills and a smaller carbon footprint—automatically, every single day.
Voltage Stress Test (Primary & Secondary)
Ripple & Noise Test (<30Mv)
Our 67W 2C1A solution delivers a peak efficiency of 93.4% at 230Vac—exceeding global energy standards including US DoE Level VI and EU CoC Tier 2. Unlike conventional designs that optimize only at specific loads, our GaN-based architecture maintains >90% efficiency across the entire load range (10%–100%), ensuring minimal energy loss whether charging a smartwatch or a laptop.
We don't just design for ideal conditions—we test for the extremes:
When you choose our solution, you're choosing proven reliability.
High ripple & noise can damage sensitive electronics and reduce battery life. Our solution ensures:
Peak ripple & noise: <30mV across all conditions.
Standby power <5mW, compliant with IEC62301 zero standby power standard—far exceeding conventional chargers and significantly reducing energy waste.
Next-generation Gallium Nitride (GaN) enables higher switching frequencies, smaller form factor, lighter weight, and improved thermal performance without compromising power output.
Supports PD3.2 (AVS) / PPS, QC, and SCP—compatible with smartphones, tablets, laptops, and other USB-C devices from major brands.
Two USB-C ports (each up to 65W) plus one USB-A port. Intelligent load balancing automatically allocates power for optimal charging efficiency when multiple devices are connected.
Integrated smart display shows charging status at a glance—a distinctive feature that combines functionality with modern aesthetics.
We are the only provider offering a mature, mass-production-ready multi-port charger with both zero standby power consumption and an integrated smart display—a true differentiator in today's market.
At every stage of your journey—from initial inquiry to mass production—our team stands ready to support you with technical depth, commercial integrity, and rapid response.
Whether your questions are technical (schematic review, PCB layout optimization, protocol compatibility) or commercial (pricing, MOQ, delivery timelines), you'll never wait long for an answer. Our engineers and account managers work side by side to ensure you receive clear, accurate, and actionable responses—fast.
We don't just deliver a solution; we build a partnership. When you choose to work with us, you're choosing a team that treats your challenges as our own, and your success as our shared goal.
With us, you're not just getting a supplier—you're gaining a dedicated partner you can trust.
We begin by understanding your technical specifications, target market, and certification needs.
Based on your requirements, we recommend the optimal architecture and component selection.
Our engineers complete:
Schematic design
PCB layout
Mechanical design
BOM creation (with alternative sourcing options)
Initial samples are built and tested for:
Electrical performance
Efficiency & standby power
Reliability & stress
EMC / safety pre-compliance
Samples are delivered for your own testing and validation. We remain available for design adjustments based on your feedback.
Once verified, we move to volume production—with full supply chain support, quality control, and on-time delivery.
A: This charger features Zero Standby Power (<5mW) compliance with IEC 62301, a Smart Display for real-time charging feedback, and PD3.2 (AVS) support for next-gen devices like iPhone 17. These features offer strong product differentiation and align with tightening global energy regulations.
A: We offer full customization including casing design, branding, packaging, PCB layout, and protocol tuning. Whether you need finished products, semi-finished assemblies, or core components, we can adapt to your business model.
A: Yes, absolutely. The smart display can be fully customized to meet your specific needs.
A: Yes. It complies with IEC 62301 zero standby, ErP7 efficiency requirements, and includes OCP, OVP, OLP, and OTP protections. It is designed to pass certifications such as CE, FCC, UL, and SAA for global market access.
A: This charger is ideal for smart homes, hotels, offices, and retail electronics. With its wall-mounted form factor and multi-port design, it is perfect for distributors supplying USB wall outlets, power strips, and premium travel chargers.
A: MOQ is flexible depending on the cooperation model (standard products vs. customized orders). Samples are available for testing. Lead times vary based on order volume and customization level